Grok 4.1は、ChatGPT、Gemini、Claudeの三強に本気で割って入ってきそうな勢いで進化している生成AIだと感じています。
私はこれまで情報検索にはずっとPerplexityを使ってきましたが、Grok 4.1になってからは検索スピードと最新情報の追いやすさがかなり上がり、検索専用AIとしても現実的な乗り換え候補になってきました。
この記事では、公式ベンチマークやアップデート内容に触れつつ、ニュースや大雨情報、地震情報を実際に調べてみた体験をもとに、Grok 4.1を情報検索AIとしてどう評価しているかを整理します。
アップデート内容
今回のGrok 4.1は、Grok 4をベースに、Thinkingモード、EQ、情報検索まわり、画像生成やコンパニオンモードを重点的に磨き込んだアップデートだと理解しています。
- Thinking / Non-Thinking のデュアルモード
深く考える Thinking Mode と、即答重視の Non-Thinking Mode を用途に応じて切り替えられます。
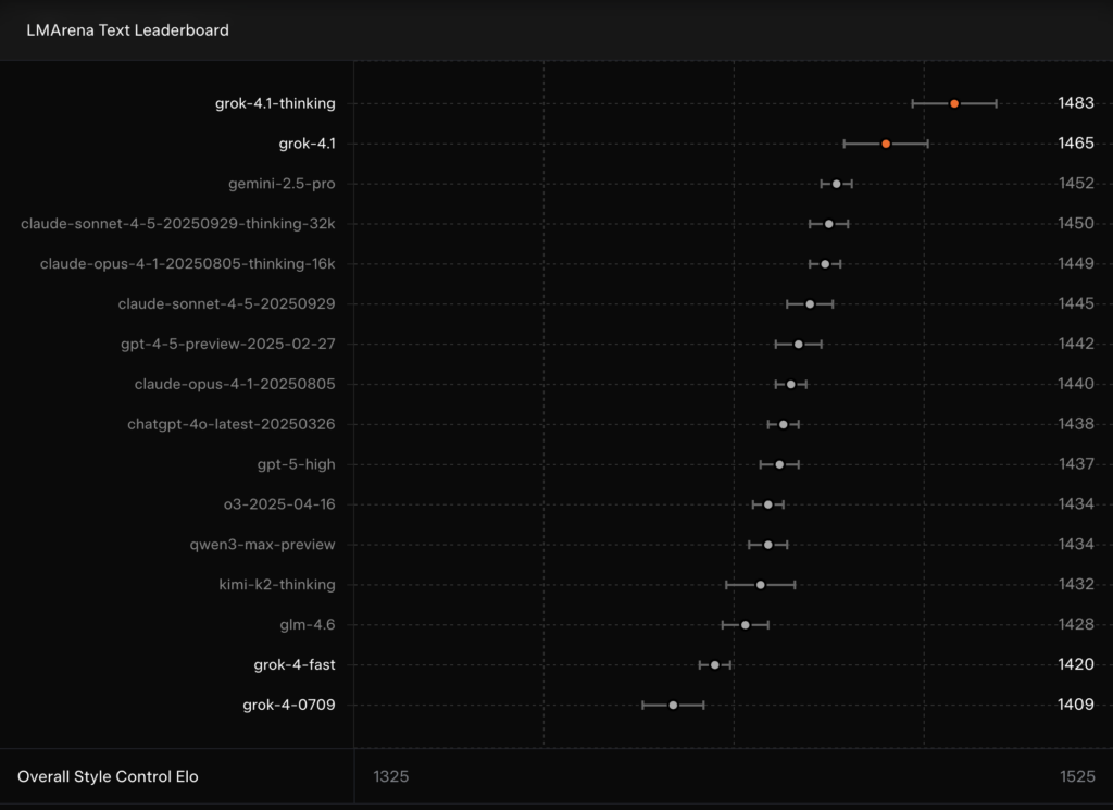
LMArena のテキストリーダーボードでは両方が上位に並び、どちらのモードでも一定以上の水準にあることが分かります。
- EQとクリエイティブ性能の強化
EQ-Bench で Grok 4.1 が上位に入り、感情理解や共感寄りの調整が入っています。
Creative Writing 系ベンチマークでも上位に来ており、文章生成やストーリー寄りのタスクにも対応しやすくなりました。
- 情報検索とハルシネーション低減
Xのリアルタイム情報をソースにしつつ、事実に基づかない回答を減らす方向の調整が行われています。
実際に使っていても、分からないことを言い切るより、検索や参照を挟んで慎重に答える場面が増えたと感じました。 - 画像生成とコンパニオンモードの改善
画像生成はリアル寄りでも扱いやすく、ブログ用などの日常的な用途には十分なクオリティです。
コンパニオンモードの日本語も自然になり、抑揚やテンポが以前より人間寄りになったと感じました。
ここからは、このアップデートを前提に、私がGrok 4.1を情報検索や対話で実際に使ってどう感じたかを書いていきます。
Grok 4.1の今回のアップデートで何が変わったか
Grok 4.1のアップデートは、モデルを大きくし直すというより、Thinking / Non-Thinking の二段構えとEQ、検索性能を実用レベルまで引き上げる方向に振り切った印象でした。
Thinkingモードのおかげで、じっくり考えたいタスクと、早く答えがほしい軽い調べ物を切り替えやすくなりました。
公式ベンチマークでもこの二つのモードが上位に並んでおり、どちらの用途でも使えるモデルになりつつあると感じます。
EQやクリエイティブ性能の強化により、検索結果をただ並べるだけでなく、自然な文章としてまとめてくれる場面が増えました。
情報検索まわりでは、X由来の情報を活かしつつ、以前より慎重な答え方になっているのが体感としてあります。
Grok 4.1を実際に情報検索に使ってどう感じたか
私がGrok 4.1を使って一番強く感じたのは、情報検索AIとしてPerplexityときちんと比較できるレベルになってきたという点です。
Perplexityから見た検索スピードと回答の質
情報検索はずっとPerplexityを使ってきましたが、Grok 4.1になってからはNon-Thinkingモードでのレスポンスがかなり速くなり、単純な調べものならスピードに差をほとんど感じませんでした。
回答も、公式ソースなどを引用しながら要点をまとめるスタイルで、Perplexityに近い感覚で使えます。
そのうえで、Grok 4.1はXのタイムラインをソースにできるため、ニュースやトレンドなど、現場寄りの情報はGrok側が強い場面があると感じました。
ニュースや大雨情報・地震情報を調べたときのリアルタイム性
最近のニュースや、大雨、地震があったタイミングで、実際にGrok 4.1に状況を聞いてみました。
特定の地域名とニュースの概要、大雨や地震といったキーワードを入れるだけで、Xの投稿とニュース記事を混ぜたかたちで、何が起きているのかを短時間で把握できます。
従来の検索エンジンだけだと、公式発表や記事になるまでのラグをどうしても感じますが、Grok 4.1だと現地からの投稿も含めて全体像を早めに掴める感覚がありました。
最終的な判断や行動は自治体や公的機関の公式情報を前提にしていますが、自分がまず状況を掴むための道具としてはかなり便利だと感じました。
普段の調べものやリサーチでの使い心地
日常的なリサーチでは、新しいサービスやツールの概要を知りたいときや、海外のニュースや技術トピックの流れをざっと掴みたいときにGrok 4.1を使っています。
Perplexityは情報整理が丁寧で安心感がありますが、Grok 4.1はXの反応も一緒にまとめてくれるので、空気感や論点のズレも含めて把握したいときに向いていると感じました。
そのため、どちらか一方に完全乗り換えというより、PerplexityとGrok 4.1を用途に応じて使い分けるイメージが現実的だと思っています。
Grok 4.1で実際にできたこと・変わったこと
私の利用範囲で、Grok 4.1を使うようになって変わった点は次の四つです。
- ニュースや大雨情報、地震情報などを調べるとき、状況を掴むまでのスピードが上がったこと。
- 情報検索そのもののスピードが上がり、Perplexityと同じくらい日常使いしやすくなったこと。
- 画像生成がリアル寄りでも扱いやすくなり、ブログ用の素材作成にも使えると感じたこと。
- コンパニオンモードの日本語が自然になり、作業中に話し相手として流しておきやすくなったこと。
まずGrok 4.1で全体像をざっくり掴み、そのあと公式情報や別のツールも確認するという流れが、自分の中では定番になってきました。
以前より早い段階でおおまかな状況が見えてくるので、次に何を確認するかを決めるのが楽になりました。
画像生成は、リアルなテイストの画像も含めて、ブログのサムネやイメージ画像を作る程度であれば十分に使えると感じました。
コンパニオンモードは、日本語の抑揚や間が以前より自然になり、前のバージョンと比べて違和感なく会話を続けられるようになった印象です。
Grok 4.1が向いている人と活用シーン
Grok 4.1は、完璧に整理されたレポートが欲しい人というより、今何が起きているかを素早くキャッチしたい人に向いていると感じました。
- 経営者・事業責任者
X上のトレンドやニュースを踏まえて、業界や社会の流れをざっくり掴みたいとき。
詳細なレポートの前に、まず全体像を押さえる一次情報として使うイメージです。 - 現場リーダーやチーム責任者
自分たちの領域に関連する話題や、ユーザーの反応をXの声も含めて確認したいとき。
チームに共有する前に、自分の中で情報を整理しておきたい場面に合うと感じました。 - 情報収集が多い個人ユーザー
すでにPerplexityなどの検索AIを使っていて、Xの生情報も一緒に見たいとき。
テック系のトレンドやエンタメなど、動きの速い話題を追うときに相性がよいと感じました。
Grok 4.1の注意点と現時点の限界
便利だと感じる一方で、Grok 4.1には意識しておきたいポイントもあります。
まず、X由来の情報リスクです。
Xはリアルタイム性が高いぶん、偏った意見や極端な情報も混ざりやすい場所です。Grok 4.1はそれをうまくまとめてくれますが、すべてが正しいとは限りません。生活や仕事に影響する判断をするときは、公式情報や複数ソースで裏を取る前提が必要だと感じました。
次に、画像生成とアダルトコンテンツまわりのリスクです。
Grok 4.1ではアダルト寄りの画像も生成できてしまうため、そのまま自由に使うとコンプライアンス上の問題につながる可能性があります。
個人利用ならまだしも、チームや組織で使う場合は、どこまで許容するか、プロンプトや生成物の扱いをどうするかといったルールを事前に決めておいた方が安全だと思いました。
最後に、プランや価格の整理です。
X経由で使うのか、grok.comのプランで使うのか、APIで使うのかによって、利用条件や制限が変わります。実際に契約するときは、公式サイトの説明を確認して、自分の用途に合う入口を選ぶ必要があると感じました。
Grok 4.1 関連プランと料金まとめ
| プラン | 料金 | 利用できるモデル(Grok 4.1関連)/機能 | 制限・特徴 |
|---|---|---|---|
| 無料プラン | 0円 | ・Grok 4.1(通常モード) ・DeepSearch ・画像生成 |
・1日の利用回数に上限あり ・Thinkingは利用不可 ・DeepSearch/画像生成ともに回数制限あり ・混雑時は応答速度が落ちやすい |
| Xプレミアムプラス | 【Web】6,080円/月・60,036円/年 【iOS】8,000円/月・80,000円/年 【Android】8,190円/月・80,400円/年 |
・Grok 4.1 ・Grok 4.1 Thinking ・DeepSearch ・画像生成 |
・XからGrokを使いたい人向け ・無料プランより利用上限が大幅に緩和 |
| SuperGrok | 約4,800円/月・約48,000円/年 | ・Grok 4.1 ・Grok 4.1 Thinking ・DeepSearch ・画像生成 |
・ThinkingやDeepSearchをしっかり使いたい人向け |
| SuperGrok Heavy | 約48,000円/月 | ・Grok 4.1 ・Grok 4.1 Thinking ・DeepSearch ・画像生成 |
・開発用途・ヘビーユーザー向けの最上位プラン |
まとめ(誰に向きいつ効くか・今後試したいこと)
Grok 4.1は、ChatGPT、Gemini、Claudeの三強に、情報検索AIとして割って入るポテンシャルを持ったモデルだと感じました。
特に、ニュースやX上の反応をまとめて追うときに、検索スピードとリアルタイム性のバランスがよく、Perplexityから見ても強みがあると感じています。
一方で、X由来の情報リスクや、画像生成やアダルトコンテンツ周りの運用リスクもはっきりしているため、Grok 4.1で全体像を掴み、重要な部分は公式情報で確認するという二段構えの運用が現実的だと感じました。
今後は、ニュース以外の分野、例えばビジネスやテック系の話題でどこまでGrok 4.1を検索の第一候補にできるか、Thinkingモードを活かした企画や戦略のディスカッション、エージェント機能や長いコンテキストを使った業務フローへの組み込みなどを試しながら、自分なりのGrok 4.1のベストポジションを探っていきたいと思います。
よくある質問
A. Thinking / Non-Thinking の二段構えとEQ強化、Xを活かした情報検索がセットで進化した点だと感じました。
- Thinking / Non-Thinking の二段構えで、軽い検索とじっくり考えるタスクを切り分けられるようになりました。
- EQが上がり、会話の自然さや共感の出し方がかなり人間寄りになったと感じました。
- X連携の情報検索と、誤情報を抑える方向の調整が入ったことで、実際の使い勝手に直結する変化がありました。
A. スピード感はほぼ同じで、ニュースや緊急度の高い情報ではGrok 4.1が有利な場面もあると感じました。
- Non-Thinkingモードでの検索スピードは、Perplexityと遜色ない体感です。
- Xのリアルタイム情報をソースにできる分、ニュースや緊急度の高い情報の把握ではGrok 4.1の方が便利な場面があります。
A. ニュースや大雨情報・地震情報をまとめて確認したいときと、新しいサービスや海外の話題を調べるときに特に役立ちました。
- 大雨や地震のとき、状況をざっくり掴むまでのスピードが速く、Xの反応も含めて整理してくれました。
- 新しいサービスや海外の話題を調べるときも、ニュースとX上の反応を一緒にまとめてくれるのが便利でした。
A. ブログやサムネ用には十分実用的で、コンパニオンモードの日本語も作業中の相棒として使えるレベルだと感じました。
- 画像生成は、ブログ用のイメージやサムネ作成には問題ないクオリティです。
- コンパニオンモードの日本語は以前より自然になり、抑揚もリアルで会話しやすくなりました。
- アダルト寄りの画像も生成できてしまうため、運用ルールは必要だと感じています。
A. Xでニュースやトレンドを日常的に追っている人や、Perplexityのような情報検索AIをすでに使っていてリアルタイム性と対話の自然さを重視したい人に向いていると感じました。
- Xのタイムラインも含めて「今」の空気感を掴みたい人。
- 検索AIをすでに使っていて、もう少し人間寄りの対話やコンパニオン要素を求めている人。



